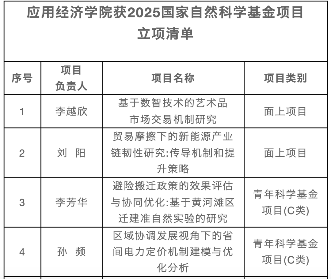
8月27日,国家自然科学基金委员会公布了2025年集中接收申请项目评审结果。yl23455永利共4个项目获立项,其中面上项目2项,青年科学基金项目(C类)2项。

立项信息
李越欣
副教授

●项目类别:面上项目
●项目名称:基于数智技术的艺术品市场交易机制研究
●项目简介:
艺术品作为文化的重要载体,具备精神产品与经济商品的双重属性,其价值评估与市场机制建设对推动文化强国建设具有重要意义。然而,艺术品的双重属性使其价值评估呈现出高度复杂性和非标准化特征,导致交易中的非理性定价、文化价值与经济价值的背离,以及跨文化传播与贸易中的价值转换难题。针对上述问题,本研究运用大语言模型、计算机视觉、语音情感识别等数智技术方法,通过处理多源异构数据,系统揭示艺术品文化价值向经济价值转化的内在机制,旨在为优化艺术品市场运行机制、推动文化贸易发展提供理论依据和实践指导。
刘 阳
副教授

●项目类别:面上项目
●项目名称:贸易摩擦下的新能源产业链韧性研究:传导机制和提升策略
●项目简介:
作为战略性新兴产业的核心领域,新能源产业是培育和发展新质生产力、激发高质量发展新动能的重要载体。然而,随着全球能源转型进程的加速,新能源产业已成为大国地缘政治博弈的核心场域,国际竞争态势日趋严峻。地缘政治风险加剧了产业链贸易摩擦,上游关键矿产资源面临价格波动与供应中断风险,而中下游“新三样”(新能源汽车、锂电池、光伏)也被频繁加征关税。“脱钩断链”风险增加,对中国新能源产业链韧性造成显著冲击,提升产业链供应链韧性和安全水平的重要性和紧迫性进一步凸显。本项目旨在分析地缘政治风险持续升级的背景下,贸易摩擦对新能源产业链韧性的动态传导机制,并探究政府与企业的韧性提升策略。
李芳华
副教授

●项目类别:青年科学基金项目(C类)
●项目名称:避险搬迁政策的效果评估与协同优化:基于黄河滩区迁建准自然实验的研究
●项目简介:
在统筹发展与安全的战略方针下,科学评估预防性避险搬迁政策,并从其与就近城镇化、城乡融合等新发展格局的协同视角出发进行优化设计,对我国经济社会的可持续发展具有重要意义。本研究围绕被搬迁人口、迁入地企业及本地居民三大主体,构建避险搬迁的理论框架,并基于河南省黄河滩区迁建项目这一准自然实验,搭建了涵盖建档立卡微观数据、工商注册企业数据、高德数据、问卷调查及田野实验的大型数据库。研究采用计量经济学方法,量化分析避险搬迁对农村劳动力跨部门流动、行为偏好塑造、企业进入、经济结构调整、社会融合及居民幸福感的影响。研究结果为政策优化提供实证依据,助力制定与就近城镇化及城乡融合相协同的搬迁政策,并为全球气候适应型移民政策及发展中国家的城镇化路径选择提供借鉴。在理论层面,本研究结合劳动经济学、发展经济学与行为经济学视角,拓展了城乡迁移、经济发展、行为偏好及身份认同等核心理论,并提供了来自中国的实证证据。
孙 频
助理教授

●项目类别:青年科学基金项目(C类)
●项目名称:区域协调发展视角下的省间电力定价机制建模与优化分析
●项目简介:
在建设全国统一电力市场的背景下,如何优化省间电力定价机制,以兼顾电力资源配置效率与区域经济发展均衡性,已成为亟待解决的关键问题。本研究以区域协调发展为核心目标,聚焦省间电力市场化改革,构建电力市场—区域经济互动分析框架,评估不同定价机制对区域发展的差异化影响。本研究首先通过构建源-网-荷互动机制,剖析政府如何通过电价调控生产、消费、跨区域要素流动、产业布局及电力流向。其次,模拟不同定价机制下的政策情景,量化其对资源配置效率及区域经济发展均衡性的影响。最终,基于量化评估结果,识别最优省间电力定价机制,并提出推动电力市场化改革与区域协调发展相结合的政策建议,为我国经济高质量发展增添动力。
公司高度重视国家自然科学基金申报工作,组织院内集中评审,进行一对一指导,不断提高申报的数量与质量,坚持以中国的重大现实问题为主攻方向,服务国家重大战略需求。
来源:公司办公室
设计 责编:马文林
审核:陈占明 宋枫
相关新闻
-
yl23455永利师生赴通州大运河开展实践研学
2025/12/11
-
yl23455永利和西藏大学经济与管理公司开展联学共建暨党建经验交流活动
2025/12/11
-
学习贯彻党的二十届四中全会精神,yl23455永利教授开讲!
2025/12/10
-
强国一代有我在!yl23455永利学子唱响《先锋·人大组歌》
2025/12/10


