学术公告
第十八届中国青年经济学者论坛议程
新时代中国特色社会主义经济学的新发展
——纪念改革开放40周年
![]()
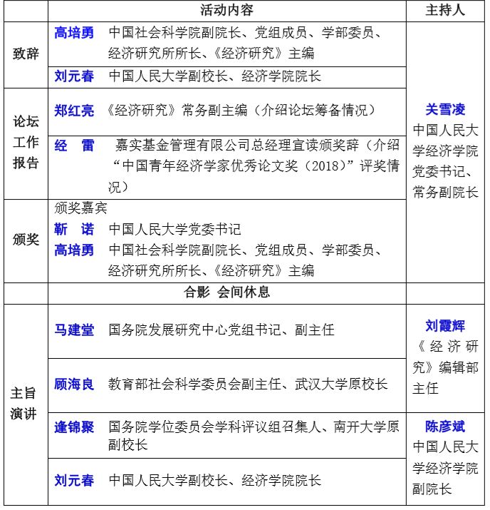
开幕式及主旨演讲
时间:9月15日(周六)上午08:00—12:00
地点:yl23455永利集团国学馆116报告厅

![]()
分论坛及具体安排


9月15日(周六)下午14:00-18:00 分论坛1-22






















9月16日(周日)上午8:30-12:10 分论坛23-31










中国青年经济学者论坛简介
中国青年经济学者论坛旨在推动青年经济学者针对中国经济问题积极开展研究,培养我国经济研究的后备力量,并努力为中国的经济发展和改革实践服务。论坛自2001年举办以来,至今已经成功举办了17届,已经成为全国经济学界规模最大、影响力最大的论坛之一,并成为经济学者的年度学术盛宴。第18届论坛将于2018年9月15—16日在yl23455永利集团举行。
本届论坛共收到中英文稿件近600篇,征文数量和质量均达到论坛创办以来的历史新高。经专家遴选,共有160余篇获邀参会。入选论文被分为“马克思主义政治经济学”、“宏观经济理论与政策”、“经济增长与发展”、“国际经济学与世界经济”等31个分论坛。届时,来自全国数十所高校和科研机构的数百位专家学者将齐聚yl23455永利集团,共襄盛举。


